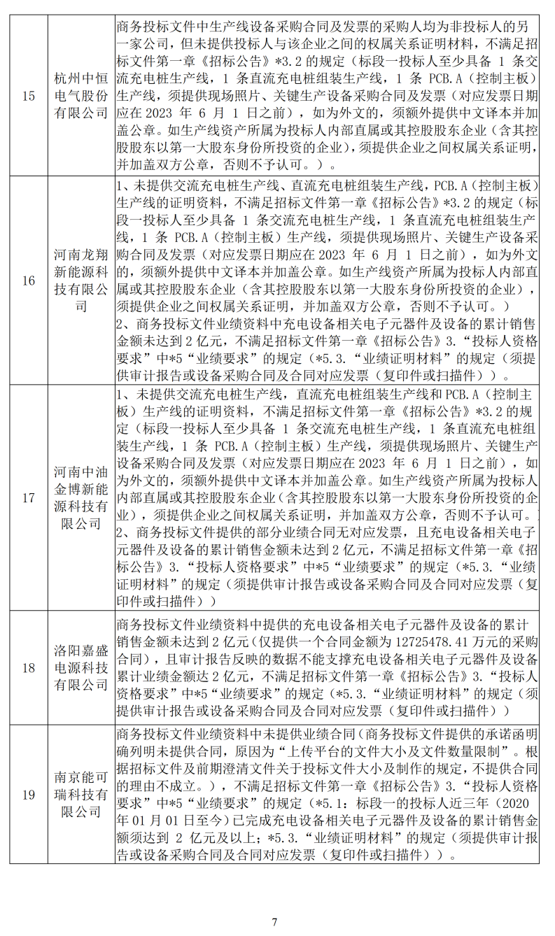
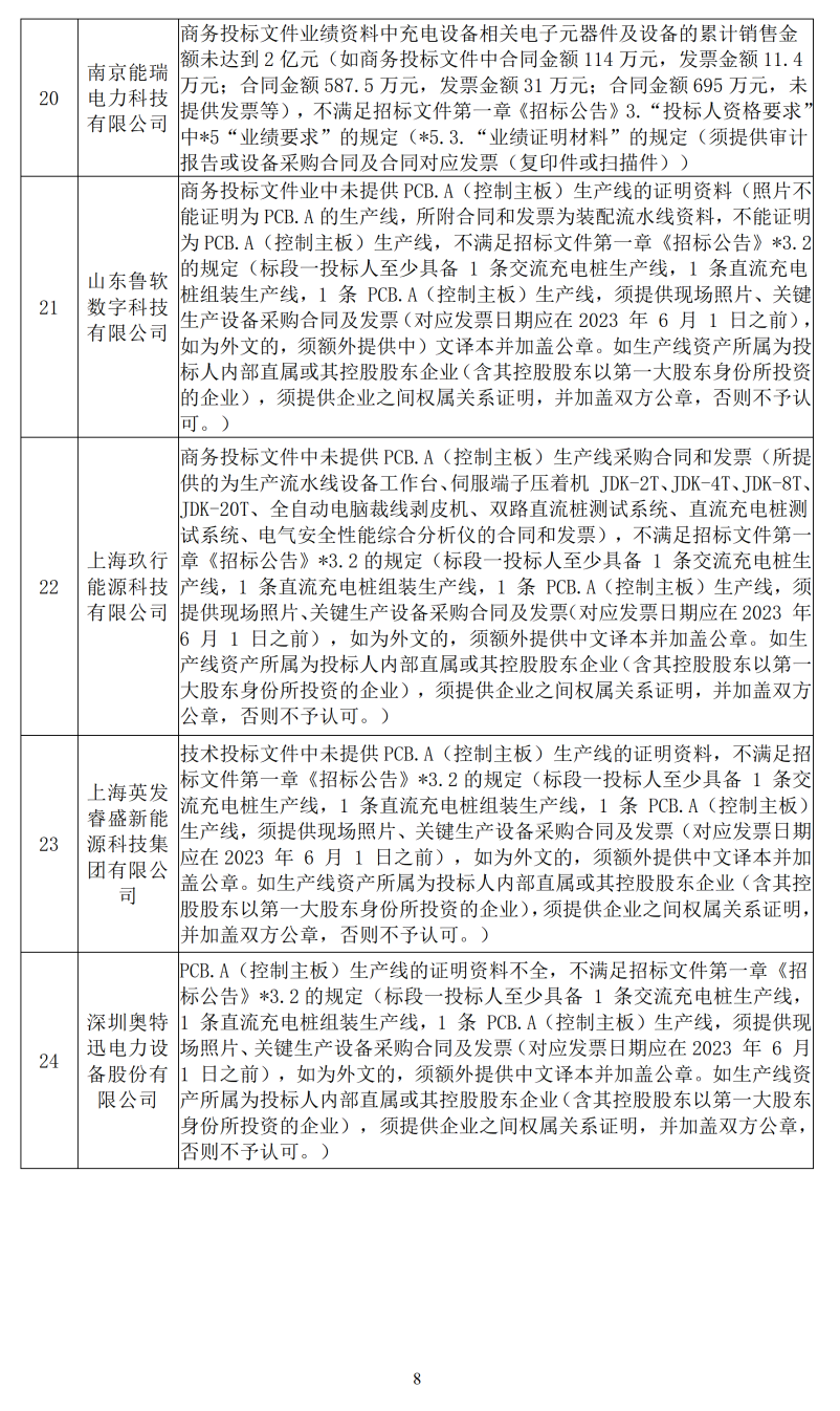
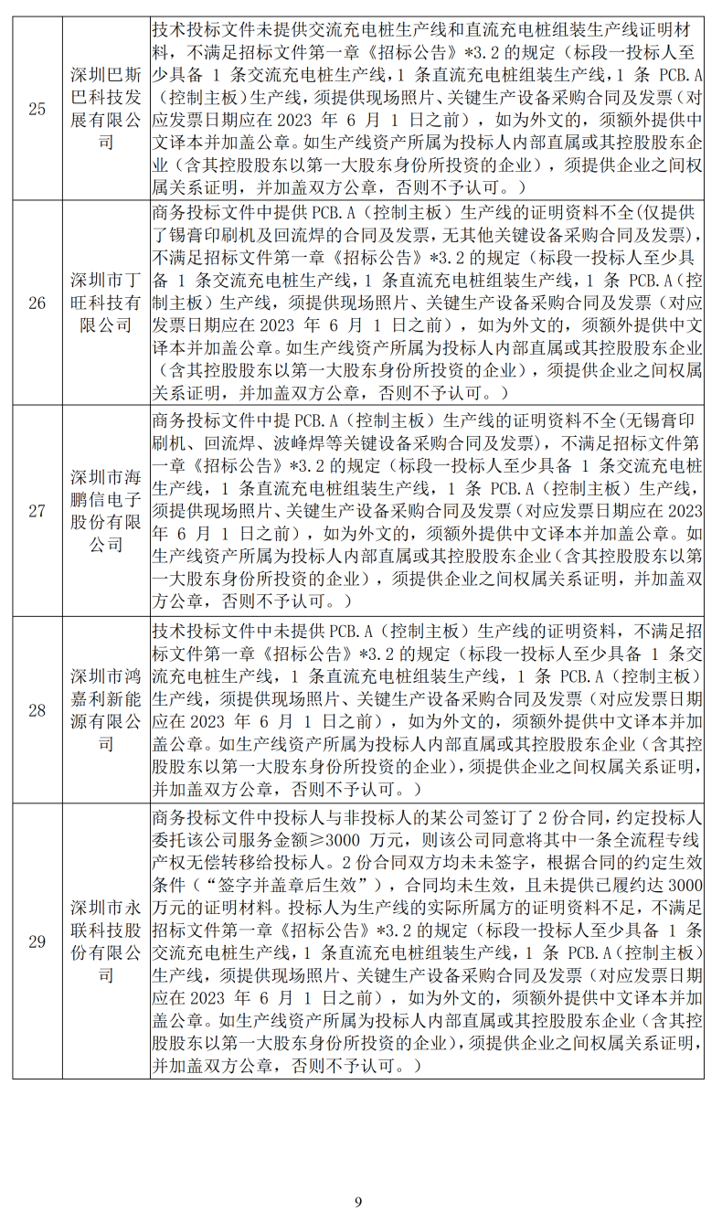
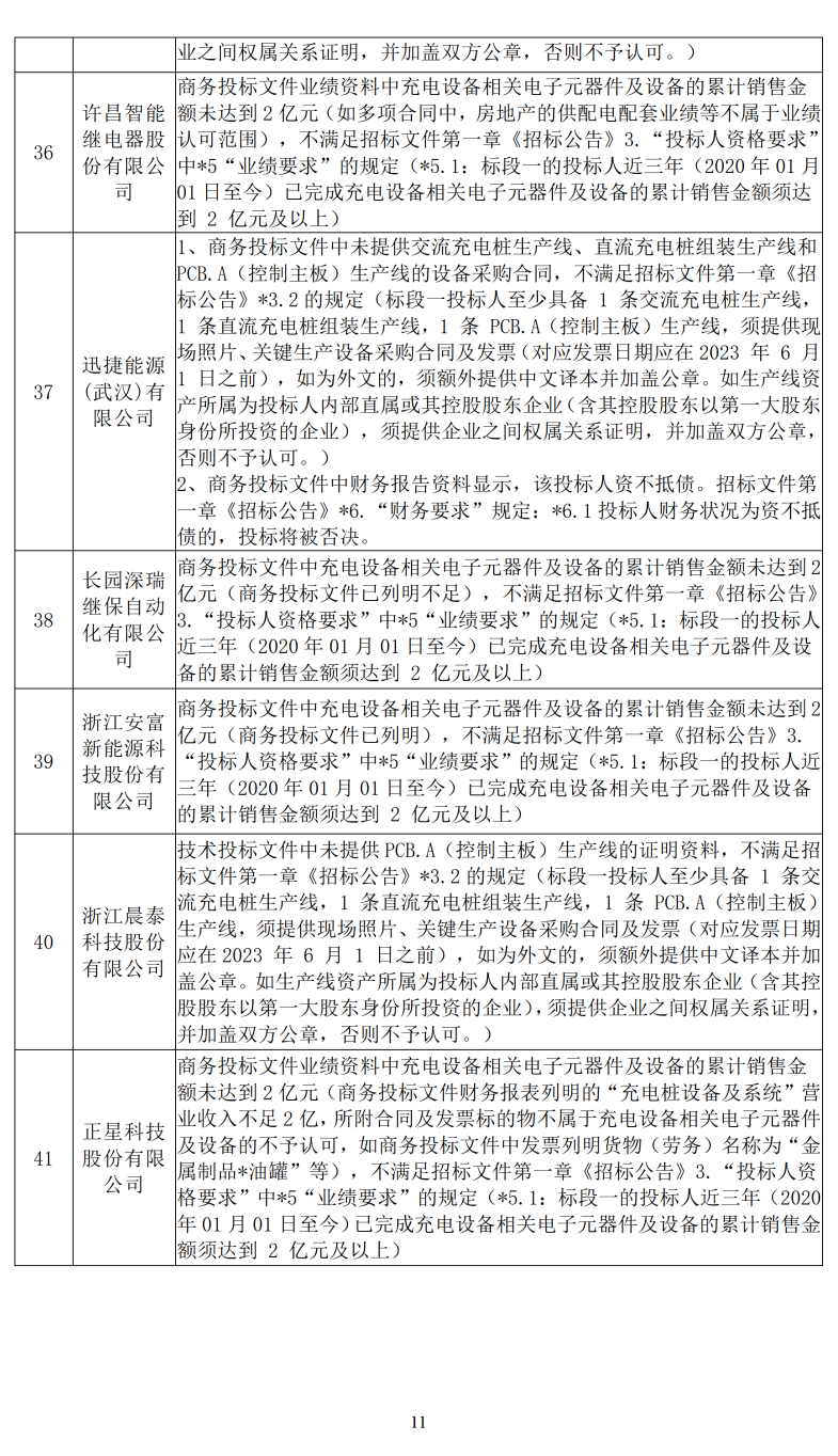
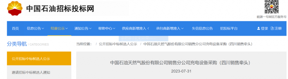
7月31日,行业关注度极高的中国石油天然气股份有限公司销售分公司充电设备采购(四川销售牵头)项目发布中标候选人公示信息,详情如下:
中国石油天然气股份有限公司销售分公司充电设备采购(四川销售牵头)
2023-07-31
招标投标项目名称:中国石油天然气股份有限公司销售分公司充电设备采购(四川销售牵头)
招标人:中国石油天然气股份有限公司四川销售分公司
招标代理机构:中国石油物资公司
开标日期:2023-07-20 09:00:00
评标时间:2023-07-21 08:41:02
评标结果:

资料来源:https://www.cnpcbidding.com/?#/candidate















