当前位置:
多地国网电动节前发布充电桩招标

多地国网电动节前发布充电桩招标

2023-10-07 11:30

图片

9月27日,国家电网发布2023年第二次充换电设备协议库存招标采购项目。本次招标共计3个标包,356台(344台160kW,12台240kW)。

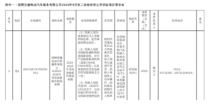
9月28日,国网安徽电动发布2023年9月第二批物资类公开招标项目招标公告,本次招标涉及4000万充电桩项目。同日,国网浙江电动发布一体式V2G设备招标,项目预估630万。值得注意的是,国网南京电动直接开启合作建站招标项目,计划入围9家!

图片
国网安徽电动汽车服务有限公司2023年9月第二批物资类公开招标项目招标公告
安徽安天利信工程管理股份有限公司受国网安徽电动汽车服务有限公司委托,现对“国网安徽电动汽车服务有限公司2023年9月第二批物资类公开招标项目”(项目编号:23AT12074706009)进行国内公开招标,欢迎符合条件的投标人参加。
一、招标范围及内容:
1、项目编号:23AT12074706009
2、项目名称:国网安徽电动汽车服务有限公司2023年9月第二批物资类公开招标项目
3、招标人:国网安徽电动汽车服务有限公司
4、招标方式:公开招标
5、项目类别:货物
6、资金来源:项目单位自有资金
7、标包划分:共分为2个包,具体详见附件一。
二、投标人资格要求:
2.1通用资格要求
(1)投标人须为中华人民共和国境内依法注册的法人,须具备相应项目的实施能力,并在人员、设备、资金等方面具有保障如期完成项目等承担采购项目的能力。
(2)投标人具有良好财务状况和商业信誉。
(3)投标人具有下列任何一种情形者,将被取消投标资格:
1)因招投标活动中有违法违规和不良行为,依法被取消投标资格,被有关行政监督部门公示且期限未满的;
2)根据《国家电网有限公司供应商不良行为处理管理细则》的规定,投标人存在导致其被暂停中标资格或取消中标资格的不良行为,且在处理有效期内的,不得参加相应项目的投标;
3)法定代表人或单位负责人为同一人或者存在控股、管理关系的不同单位,不得参加同一标包投标或者未划分标包的同一采购项目投标;
4)被责令停产停业、财产被接管、冻结、破产状态;
5)涉及重大诉讼;
6)法律、法规规定的其他情形。
(4)投标人未被市场监督管理部门在国家企业信用信息公示系统中列入“严重违法失信企业名单”、未被最高人民法院在“信用中国”网站(www.creditchina.gov.cn)或各级信用信息共享平台中列入“失信被执行人名单”。
(5)本项目不允许联合体参加。
2.2专用资格要求
投标人应符合《国网安徽电动汽车服务有限公司2023年9月第二批物资类公开招标项目需求表》标包中对应的专用资格要求(详见附件一)。
三、招标文件获取时间方式:
1、本次实行网上发放电子版招标文件,潜在投标人需登录国家电网电子商务平台-电工交易专区(https://sgccetp.com.cn/portal/#/)下载招标文件,并按《电子招标投标办法》等国家法律法规要求,到第三方认证机构办理CA证书电子钥匙。电子钥匙的办理流程请登录国家电网电子商务平台-电工交易专区网站“下载专区”—“平台注册”—“电脑配置及电子钥匙”下载所有文件仔细阅读。因潜在投标人未及时办理电子钥匙导致获取招标文件失败,后果由潜在投标人自行承担。
2、凡有意参加投标者,请于2023年9月28日至2023年10月11日17:00,登录国家电网电子商务平台网站-电工交易专区凭电子钥匙获取招标文件。
3、招标文件(电子文件)免费获取,投标人直接在国家电网电子商务平台-电工交易专区点击“获取招标文件”按钮即可,投标人只需下载参与项目的招标文件。
四、投标文件的递交
1、本次投标文件实行网上递交电子文件。
网上递交电子文件截止时间:2023年10月19日9:30
2、逾期递交或者不按照招标文件要求加密递交的投标文件,招标人不予受理。
3、未按本公告要求获取招标文件的投标,招标人不予受理。
4、离线投标工具下载方式:请各投标人在国家电网有限公司电子商务平台-电工交易专区首页“下载专区→参与投标→投标工具安装”目录下载。
操作手册下载:请各投标人在国家电网有限公司电子商务平台-电工交易专区首页“参与投标→操作手册”目录下下载“ECP2.0招标采购流程供应商操作手册”。
五、请投标人注意的其他重要事项:
电子商务平台咨询电话:010-63411000。
六、开标时间及地点
同投标文件递交截止时间。本项目实行远程开标,投标人无须到达开标现场。
七、发布公告的媒介
本次招标采取公开招标方式,将在以下平台发布招标公告:
中国招标投标公共服务平台(www.cebpubservice.com)
安徽省招标投标信息网(http:// www.ahtba.org.cn)
电子商务平台-电工交易专区(https://sgccetp.com.cn/portal/#/)
招标公告将明确对潜在投标人的资格要求、招标文件发放、投标文件递交、投标时间和地点等事宜。
八、招标代理机构联系方式
招标代理机构:安徽安天利信工程管理股份有限公司
地址:合肥市祁门路1779号安徽国贸大厦
联系人:杨工、吴工
联系电话:0551-63731335/18715154614、17740506973
电子邮件:nyang@ahbidding.com
九、其他重要提示
1、合规声明:招标文件(包括商务部分和技术部分)不符合国家法律法规规定的,以国家法律法规规定为准。
2、如本招标文件前后章节、条款、内容规定不一致,以招标人或招标代理机构解释为准。
3、招标文件和投标文件都是合同的组成部分,如招标文件的规定和投标文件的投标不一致,以对招标人有利的规定或投标为准。
4、投标截止后,投标人不得就上述问题进行异议和投诉。

图片

图片




图片
第一章 招标公告
国家电网有限公司2023年第九十批采购(营销项目第二次充换电设备协议库存招标采购)
招标公告
招标编号:0711-23OTL12322022
1.招标条件
项目建设单位为国家电网有限公司或其所属单位(以下简称“项目单位”),项目资金来自企业自有资金,出资比例为100%,资金来源已落实,招标人为国家电网有限公司,并委托国网物资有限公司为招标代理机构。项目已具备招标条件,现对该项目进行公开招标。
本项目积极响应《中共中央国务院关于开展质量提升行动的指导意见》,倡导潜在投标人用先进标准引领产品质量提升,有效治理质量突出问题,推动形成优质优价的采购机制。
2.项目概况与招标范围
具体项目概况与招标范围详见货物清单。
货物清单的“交货时间”为参考时间,实际交货时间以供货单约定为准。本项目协议库存供货期限详见合同协议书。
分标编号
分标名称
SG2330-1510-23007
充电设备
3.投标人资格要求
3.1 本次招标要求投标人须为中华人民共和国境内依法注册的法人或非法人组织,须具有与本招标项目相应的供货能力。
3.2 本次招标不接受联合体投标。
3.3 本次招标不接受代理商投标。
3.4 接受外协外购产品投标时,其投标产品制造商须在境内具备相应货物的制造能力,并在人员、设备、资金等方面具有保障相应协作承制货物如期交货的能力。除特别注明外,这些资格、资质、业绩均系投标人本人或外协产品制造商本人所拥有的权利权益。
3.5 投标人及其投标产品须满足如下通用资格要求:
(1)投标产品制造商必须具有生产投标产品所需的生产场地、生产设备、生产人员、产品及元器件检测能力。本招标活动不接受贴牌代工以及任何分包(招标公告中规定的允许外购外协的除外)、转包行为的投标。
这些制造、检测能力应当分别相当于或者优于招标人招投标交易平台信息系统(https://ecp.sgcc.com.cn)中发布的“供应商资质能力信息核实规范”提出的相应条款要求(查看路径:招投标交易平台信息系统首页→供应商管理→资质能力核实→资质能力核实规范标准)。
(2)设计制造过满足专用资质业绩要求的相同结构、相同型式、同等或同类型或以上技术规格的产品。在与规范相同或较规范更严格的条件下,投标产品的投运数量或供货数量及其成功运行时间满足招标文件的要求。如同一包内存在不同类别的产品,除外购外协的产品外,则投标人须分别满足包内各类别产品的资格要求;对于外购外协的产品,产品制造商应满足本公告资质相关业绩要求。
(3)取得国家法律、法规、部门规章及规范标准规定的有效许可证。取得招标文件要求的国家强制认证证书。
(4)法定代表人或单位负责人为同一人或者存在控股、管理关系的不同单位,不得参加同一标包投标或者未划分标包的同一招标项目投标。
(5)应有良好的财务状况和商业信用。
(6)根据《国家电网有限公司供应商不良行为处理管理细则》的规定,投标人存在导致其被暂停中标资格或取消中标资格的不良行为且在处理有效期内的,供应商在投标截止之日至中标公告发布之前,任一日在不良行为处理期内的,均适用不良行为处理结果。或投标人存在触发《国家电网有限公司供应商不良行为处理管理细则》第三十三条重大问题“熔断机制”情形的,其投标将被否决。
(7)根据最高人民法院、国家发展改革委、国家铁路局等九部门联合印发的《关于在招标投标活动中对失信被执行人实施联合惩戒的通知》(法〔2016〕285号),投标人不得被人民法院列为失信被执行人。投标人不得存在违法失信行为,不得被列入失信被执行人,不得被“信用中国”网站(www.creditchina.gov.cn)列入严重失信主体名单。
(8)根据《企业信息公示暂行条例》,投标人不得被市场监督管理机关在国家企业信用信息公示系统中列入严重违法失信企业名单或列入经营异常名录信息。投标人需同时在商务文件中提供在国家企业信用信息公示系统(www.gsxt.gov.cn)查询的,包含“营业执照信息”、“列入严重违法失信企业名单(黑名单)”、“列入经营异常名录信息”、“行政处罚信息”、“清算信息”的查询结果(查询日期应在投标截止日前20天内,查询结果应为网站自动生成的PDF文件的电子版)。如投标人未提供企业信用信息公示报告,或提供的报告不符合招标文件规定的格式与内容,或报告内容被评标委员会认定有异议的,投标人的“列入经营异常名录信息”和“列入严重违法失信企业名单(黑名单)信息”以评标委员会在国家企业信用信息公示系统(www.gsxt.gov.cn)查询的结果为准。投标人未提供或提供的企业信用信息公示报告不符合招标文件规定的格式与内容的,评标委员会将会对投标人进行不利评价。投标人提供虚假企业信用信息公示报告的,按照虚假投标进行否决,并根据《国家电网有限公司供应商不良行为处理管理细则》进行相应处理。
(9)外购外协原材料、配套元件和外部委托加工及进口散装的部件应符合本招标技术规范要求。国家、行业已经发布相应产品标准的,投标人须取得国家级权威检验检测机构出具的型式试验报告;国家、行业尚未发布相应产品标准的,投标人须取得国家级权威检验检测机构依据国家电网有限公司企业标准出具的检验检测报告。投标人应具备对外购外协原材料、配套元件和外部委托加工及进口散装的部件进行进厂验收所需的检验制度、检测手段和能力,和由材料、元件和部件供应商提供的检测合格证明。原材料组部件管理应当具有可追溯性。
(10)投标人不得选配国家电网有限公司《关于供应商不良行为处理情况的通报》中正接受暂停中标资格、取消中标资格的外购外协供应商或代理(集成服务)制造商的产品;不得选配涉嫌存在《招标投标法》第53条、《招标投标法实施条例》第51条所列违法行为,已被司法机关立案的外购外协供应商或代理(集成服务)制造商的产品。
(11)投标产品不得选配缺陷责任期(自设备投运之日起两年内)发生产品质量问题(包括但不限于接续、接触机械电气性能,支撑、封闭绝缘性能,以及电力电子性能下降、老化、毁损、丧失等)导致设备停运检修的组件材料制造商的产品。
(12)违反“重法纪、讲诚信、提质量”承诺,在人民法院生效的判决书中被认定在招标人采购活动中存在行贿行为情节严重的,该投标人参与本项目的投标将被否决。
(13)为保障电网和设备本质安全,维护良好电工装备质量生态环境,确保投标人提供优质产品。招标人有权对违反“重法纪、讲诚信、提质量”承诺的投标人加大不良行为处理力度。
(14)取得国家级专业检验检测机构出具的产品有效试验报告,且报告结论数据满足本次招标技术规范要求。各类试验报告均系针对具体型式规格产品的试验报告。
(15)必须具有生产招标产品所需工序的工艺文件、作业指导书,且能保证产品生产的需要。各个工序按工艺文件执行,并具有可追溯性。
(16)必须具有生产招标产品所需的出厂检测能力,包括试验场地、试验设备和试验人员。
(17)投标人发生合并、分立、破产等重大变化的,应当及时书面告知招标人。投标人不再具备招标文件规定的资格条件或者其投标影响招标公正性的,其投标无效。
(18)投标人应自行响应招标采购文件,不得委托中介机构或者中间人编制投标文件或代行办理投标事宜,不得相互串通投标。
3.6 投标人及其投标产品须满足相应招标货物的专用资格要求如下:
详见招标公告附件。
3.7 本次招标不接受代理投标。
3.8 各投标人均可就本次招标的部分或全部标包投标。
4.招标文件的获取
4.1 招标文件(电子文件)免费获取。
4.2凡有意参加投标者,请于2023年9月27日上午9:00至2023年10月20日下午17:00时(北京时间,下同),登录招标人招投标交易平台信息系统(国家电网有限公司电子商务平台https://ecp.sgcc.com.cn,以下简称电子商务平台)获取招标文件,并按《电子招标投标办法》等国家法律法规要求,到第三方认证机构办理CA证书电子钥匙。投标人应妥善保管招标人招投标交易平台信息系统账号和密码,以及CA数字证书和密码,因上述账号、数字证书或密码保管不当造成的损失,由投标人自行承担。
投标人应在招标人招投标交易平台信息系统注册并办理CA证书电子钥匙方可获取招标文件,电子钥匙的办理流程请登录招标人招投标交易平台信息系统首页“新手指引”→“电子钥匙办理须知及电子钥匙安装包”下载所有文件仔细阅读。电子钥匙的办理需要一定的时间,请潜在投标人高度重视。由于没有及时办理电子钥匙导致获取招标文件失败,由投标人自行承担相关责任。支持电话为:4009915500。
4.3投标人需利用投标工具进行电子投标文件编制。投标工具下载方式:请各投标人在招标人招投标交易平台信息系统首页“下载专区→供应商投标工具”下载并安装。操作手册及注意事项见首页“操作说明→ECP2.0招标采购流程供应商操作手册或演示视频→投标工具操作指导视频”。投标工具操作问题联系招标人招投标交易平台信息系统支持服务电话:010-63411000。使用投标工具电脑配置要求:内存大于8GB,64位操作系统。
4.4注意事项
投标人获取招标文件流程:登录国网物资业务运营服务平台BOSP2.0系统(https://bosp.sgm.sgcc.com.cn,下同)“选择项目-投标报名登记-录入投标人信息”,再登录招标人招投标交易平台信息系统下载招标文件。
BOSP2.0系统所用电子钥匙、账号与招标人招投标交易平台信息系统一致,如果是英文,字母需要大写。默认初始密码Sgm123456,可能与招标人招投标交易平台信息系统的登录密码不一致,请注意区分,初次登录后请修改初始密码。BOSP2.0系统的操作手册请在BOSP2.0系统首页下载。
5.投标文件的提交
5.1 投标文件提交的截止时间(投标截止时间,下同)为2023年10月30日8:30时(北京时间)。
投标文件提交时间:所有投标文件应当在投标截止时间前递交(提交)招标人。
投标文件提交地点:电子投标文件提交招标人招投标交易平台信息系统。
电子投标文件递交方式详见第六章投标文件格式。如要求全部文件上传电子商务平台,投标人仅可通过电子商务平台提交全部投标文件。
5.2 投标截止时间之前未成功提交至招标人招投标交易平台信息系统的电子投标文件,招标人不予受理。不接受未按规定加密的投标文件及投标文件的修改文件。不接受邮寄、现场提交等电子提交方式以外的其他方式提交投标文件及投标文件的修改文件。
5.3未按招标公告规定的时间和方式获取并下载招标文件的投标,招标人将不予受理。
6.发布公告的媒介
本次招标公告在招标人招投标交易平台信息系统(https://ecp.sgcc.com.cn)、中国招标投标公共服务平台(http://www.cebpubservice.com)上发布。
7.联系方式
招标人:国家电网有限公司
地址:北京西城区西长安街86号
邮编:100031
招标代理机构:国网物资有限公司
地址:北京市西城区六铺炕街5号
邮编:100120
联系人电话:
  • 招投标交易平台信息系统(相关操作问题咨询):010-63411000
  • BOSP(相关操作问题咨询):400-818-0899根据语音导航转BOSP
  • 财务事宜:400-818-0899根据语音导航转财务
  • 招标业务咨询:400-818-0899根据语音导航转招投标业务,并输入招标项目编号OTL后8位数字
  • i国网注册问题:010-60617604。
电子邮件:gysfwzx-dnb@sgm.sgcc.com.cn
招标人招投标交易平台信息系统(国家电网有限公司电子商务平台)网址:https://ecp.sgcc.com.cn(使用新手指引中提供的浏览器)
国网物资业务运营服务平台BOSP2.0系统网址:https://bosp.sgm.sgcc.com.cn(使用新手指引中提供的浏览器)
8.合规声明
本招标文件(包括商务部分和技术部分)符合国家现行法律法规规定,若国家颁布新的法律法规或对现有法律法规进行修订,以新施行的法律法规规定为准。
9.权利声明
禁止对本招标文件或公示信息(依法必须招标项目的招标公告部分除外)进行任何形式的转载(包括但不限于部分或全文转载、修改后转载)或任何未经书面授权的使用。转载依法必须招标项目的招标公告或公示信息的,不得改变招标公告和公示信息的内容,须注明信息来源,不得用于非法用途。任何单位或个人不得违法转载(包括但不限于改变内容转载、转载不注明来源、遗漏或不及时转载修改或补充内容等)招标公告或公示信息、不得对招标公告或公示信息等内容进行不全面、不准确、不客观地分析或使用,任何单位或个人违法或违反本条规定转载、使用本招标文件或公示信息的,招标人将依法追究法律责任。
2023年9月27日

图片

值得注意的是,自今年第一次招标以来,国家电网公司总部招标量持续下滑,市场对于国家电网的招标关注度也逐步降低。


资料来源及致谢

国家电网电子商务平台

中国招标投标公共服务平台

充电桩视界


图片
图片