2月22日,广东省深圳市发展和改革委员会发布关于进一步规范新能源汽车充换电设施管理的通知。
其中关于新能源汽车方面提出:
加强新能源汽车与电网融合互动。原则上新建充电桩统一采用智能有序充电桩,按需推动既有充电桩的智能化改造;鼓励面向工业园区、公交场站、社会停车场等停充一体场景,加大车网互动示范应用和持续升级,尽快实现车网互动全覆盖。支持电网企业开展车网互动管理,优先实现10千伏及以上充换电设施资源的统一接入和管理,逐步覆盖至低压配电网及关口表后的各类充换电设施资源。各有关单位、各有关企业要积极指导和监督企业将充换电设施数据全量接入深圳市电力充储放一张网平台,鼓励企业积极接入深圳市虚拟电厂管理平台。

全文如下:
深圳市发展和改革委员会关于进一步规范新能源汽车充换电设施管理的通知
各有关单位:
为贯彻落实《国务院办公厅关于进一步构建高质量充电基础设施体系的指导意见》《深圳市新能源汽车充换电设施管理办法》等要求,规范充换电设施建设流程,提升充电运营服务和安全管理水平,促进行业可持续健康发展,现就有关事项通知如下:
一、规范充换电设施建设运营全流程。充换电设施企业应按照《深圳市新能源汽车充换电设施建设运营流程图》《深圳市新能源汽车充电设施建设验收指引》《深圳市新能源汽车换电设施建设验收指引》等要求,做好项目设计、施工建设、竣工验收、信息登记、运营维护等。各有关单位要主动服务、优化流程,依职责办理投资项目备案、用地、规划、供电、消防、防雷、验收等手续。
二、实施充换电设施信息登记制度。充电设施投入运营和使用前,充换电设施所有人应填报《深圳市充换电设施投入运营(使用)登记信息表》。充电设施运营期间,若所有人或运营主体发生变更或有充换电设施改扩建情形的,应填报《深圳市充换电设施变更登记信息表》。充换电设施终止运营和使用的,充换电设施所有权人应填报《深圳市充换电设施终止登记信息表》。充电设施运营主体应按要求建立充换电设施安全监控系统,全面、准确、实时上传数据至市级电力充储放一张网平台。
三、严格落实充换电设施安全生产责任制。充换电设施建设运营企业应履行安全生产主体责任,按照《深圳市新能源汽车充换电设施建设运营主体质量安全管理规范》《深圳市新能源汽车充电设施安全检查工作导则(2024版)》等配置人力、软硬件资源,加强设备采购和进货检验,建立全过程管理制度规范,每月开展电气安全、运维操作、消防及防雷设施安全检查,落实整改责任、措施、资金、时限、预案,及时消除安全隐患。各区、各有关单位要落实属地管理责任和部门监管责任,每季度或重要时点对各自管理范围内的充电设施开展安全抽查,督促充电设施建设运营企业限期整改检查发现的安全隐患。
四、加强新能源汽车与电网融合互动。原则上新建充电桩统一采用智能有序充电桩,按需推动既有充电桩的智能化改造;鼓励面向工业园区、公交场站、社会停车场等停充一体场景,加大车网互动示范应用和持续升级,尽快实现车网互动全覆盖。支持电网企业开展车网互动管理,优先实现10千伏及以上充换电设施资源的统一接入和管理,逐步覆盖至低压配电网及关口表后的各类充换电设施资源。各有关单位、各有关企业要积极指导和监督企业将充换电设施数据全量接入深圳市电力充储放一张网平台,鼓励企业积极接入深圳市虚拟电厂管理平台。
专此通知。
附件:
1.深圳市新能源汽车充换电设施建设运营流程图
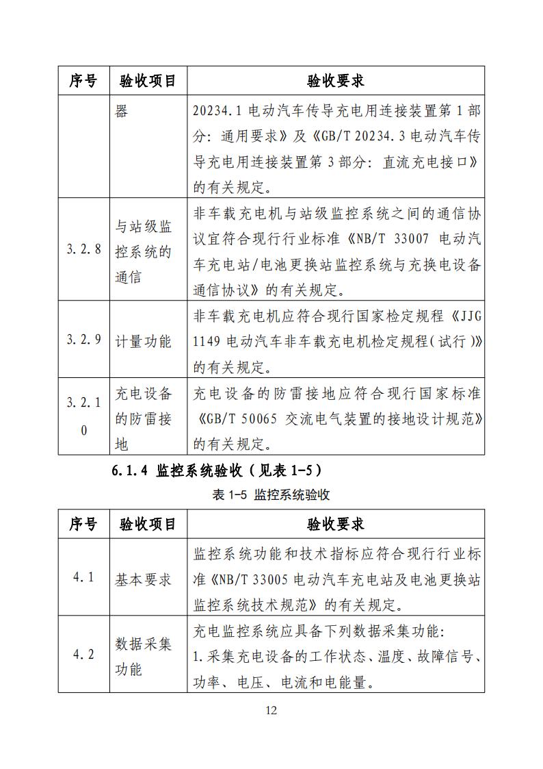
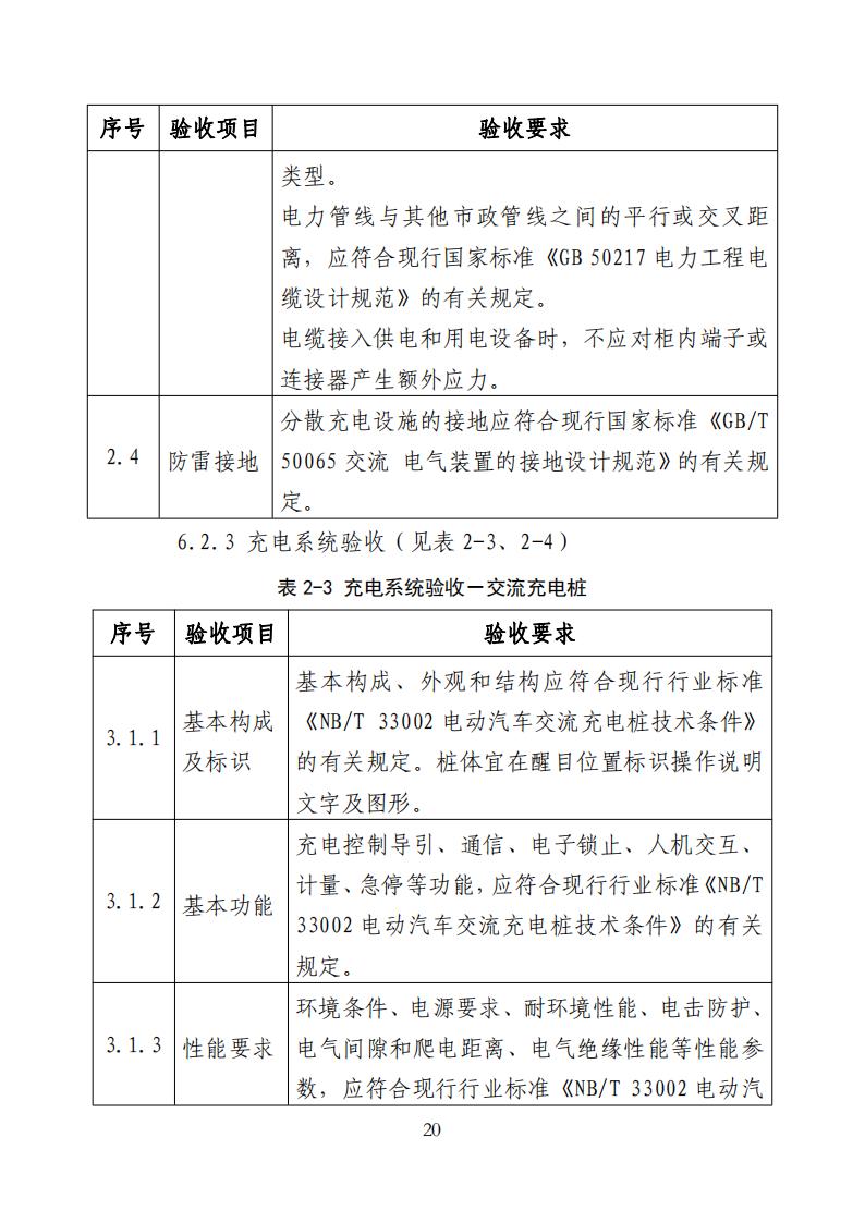
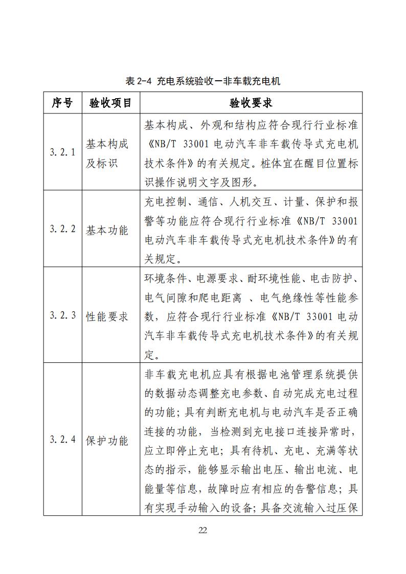
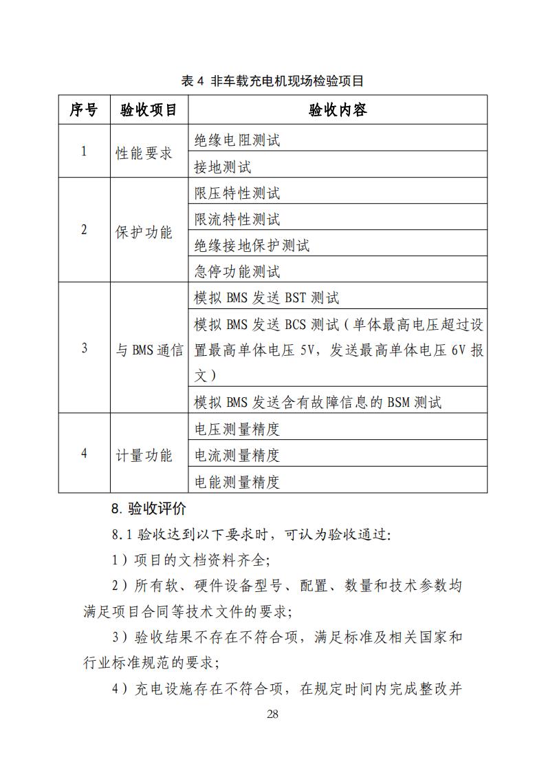
2.深圳市新能源汽车充电设施建设验收指引
3.深圳市新能源汽车换电设施建设验收指引
4.深圳市新能源汽车充换电设施建设登记信息表
5.深圳市新能源汽车充换电设施建设运营主体质量安全管理规范
6.深圳市新能源汽车充电设施安全检查工作导则(2024版)
深圳市发展和改革委员会
2024年2月7日
附件:
1.附件1:深圳市充换电设施建设运营流程图.pdf

2.附件2:深圳市新能源汽车充电设施验收指引.pdf





























3.附件3:深圳市新能源汽车换电设施验收指引.pdf












4.附件4:深圳市充换电设施运营(使用)登记信息表.pdf




5.附件5:深圳市新能源汽车充换电设施建设运营主体质量安全管理规范.pdf









